Connectivity v1.1.3

Information about secure network communications in a PGD cluster includes:

Notice

Although these topics might seem unrelated to each other, they all participate in the configuration of the PGD resources to make them universally identifiable and accessible over a secure network.

Services

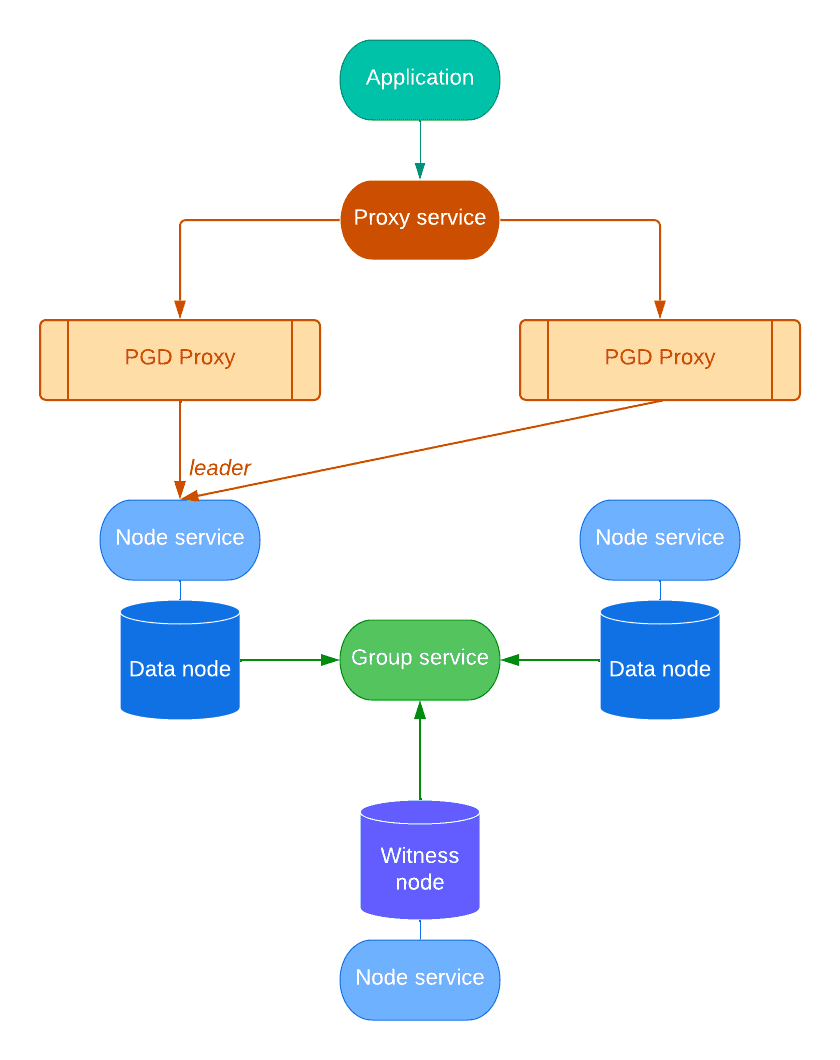
Resources in a PGD cluster are accessible through Kubernetes services. Every PGD group manages several of them, namely:

  • One service per node, used for internal communications (node service).
  • A group service to reach any node in the group, used primarily by EDB Postgres Distributed for Kubernetes to discover a new group in the cluster.
  • A proxy service to enable applications to reach the write leader of the group transparently using PGD Proxy.
  • A proxy-r service to enable applications to reach the read nodes of the group, transparently using PGD Proxy. This service is disabled by default and controlled by the .spec.proxySettings.enableReadNodeRouting setting.
Note

The term read nodes refers to nodes that are not designated as the write leader. In the PGD group, each node is capable of handling writes. The Write leader is the elected node designated to process writes through the proxy service. Meanwhile, read nodes reached by the proxy-r service are also writable, but it is the user's responsibility to ensure that write SQL commands are not sent to the proxy-r service. For more details, please refer to Read-only routing with PGD Proxy

For an example that uses these services, see Connecting an application to a PGD cluster.

Basic architecture of an EDB Postgres Distributed for Kubernetes PGD group

Each service is generated from a customizable template in the .spec.connectivity section of the manifest.

All services must be reachable using their FQDN from all the PGD nodes in all the Kubernetes clusters. See Domain names resolution.

EDB Postgres Distributed for Kubernetes provides a service templating framework that gives you the availability to easily customize services at the following levels:

  • Node Service Template : Each PGD node is reachable using a service that can be configured in the .spec.connectivity.nodeServiceTemplate section. You can leverage the variables {node_svc} and {node_fqdn} to substitute for the node service name and the node service's FQDN.

  • Group Service Template : Each PGD group has a group service that's a single entry point for the whole group and that can be configured in the .spec.connectivity.groupServiceTemplate section. You can leverage the variables {group_svc} and {group_fqdn} to substitute for the group service name and the group service's FQDN.

  • Proxy Service Template : Each PGD group has a proxy service to reach the group write leader through the PGD proxy. It can be configured in the .spec.connectivity.proxyServiceTemplate section. This is the entry-point service for applications. You can leverage the variables {proxy_svc} and {proxy_fqdn} to substitute for the proxy service name and the proxy service's FQDN.

  • Proxy Read Service Template : Each PGD group has a proxy service to reach the group read nodes through the PGD proxy. It can be enabled with .spec.proxySettings.enableReadNodeRouting, and can be configured in the .spec.connectivity.proxyReadServiceTemplate section. This is the entry-point service for applications. You can leverage the variables {proxy_svc} and {proxy_fqdn} to substitute for the proxy service name and the proxy service's FQDN.

You can use templates to create a LoadBalancer service or to add arbitrary annotations and labels to a service to integrate with other components available in the Kubernetes system (that is, to create external DNS names or tweak the generated load balancer).

Here is an example of proxy service template, which create a LoadBalancer proxy service, once the service is created, {proxy_svc} will be replaced with proxy service name, {proxy_fqdn} will be replaced with proxy service's FQDN.

spec:
  connectivity:
    ...
    proxyServiceTemplate:
      metadata:
        annotations:
          proxy_service_name: '{proxy_svc}'
          proxy_service_fqdn: '{proxy_fqdn}'
      spec:
        loadBalancerSourceRanges:
        - 0.0.0.0/0
        ports:
        - name: postgres
          port: 5432
          protocol: TCP
          targetPort: 5432
        type: LoadBalancer
      updateStrategy: patch

Domain names resolution

EDB Postgres Distributed for Kubernetes ensures that all resources in a PGD group have a FQDN, and by convention uses the PGD group name as a prefix for all of them.

As a result, it expects you to define the domain name of the PGD group. This can be done through the .spec.connectivity.dns section, which controls how the FQDN for the resources are generated with two fields:

  • domain — Domain name for all the objects in the PGD group to use (mandatory).
  • hostSuffix — Suffix to add to each service in the PGD group (optional).

You can also define a list of additional domain and hostSuffix in .spec.connectivity.dns.additional. Make sure that these additional domain and hostSuffix entries match with the rendered nodeServiceTemplate and groupServiceTemplate. Node Services and Group Services with additional domain and hostSuffix entries will be included in the Subject Alternative Name of the service certification.

TLS configuration

EDB Postgres Distributed for Kubernetes requires that resources in a PGD cluster communicate over a secure connection. It relies on PostgreSQL's native support for SSL connections to encrypt client/server communications using TLS protocols for increased security.

Currently, EDB Postgres Distributed for Kubernetes requires that cert-manager is installed. Cert-manager was chosen as the tool to provision dynamic certificates given that it's widely recognized as the standard in a Kubernetes environment.

The spec.connectivity.tls section describes how the communication between the nodes happens. Please refers to the certificates section for more details on how TLS is configured.

Connecting from an application

Connecting to a PGD Group from an application running inside the same Kubernetes cluster or from outside the cluster is a simple procedure. In both cases, you connect to the proxy service of the PGD Group as the app user. The proxy service is a LoadBalancer service that routes the connection to the write leader or read nodes of the PGD Group, depending on which proxy service it's connecting to.

Connecting from inside the cluster

When connecting from inside the cluster, you can use the proxy service name to connect to the PGD group. The proxy service name is composed of the PGD group name plus -proxy, and the optional host suffix defined in the .spec.connectivity.dns section of the PGDGroup custom resource.

For example, if the PGD group name is my-group, and the host suffix is .my-domain.com, the proxy service name is my-group-proxy.my-domain.com.

Before connecting, you need to get the password for the app user from the app user secret. The app user name is defined by spec.pgd.ownerName, and the app user secret is defined by spec.pgd.ownerCredentialsSecret

You can get the username and password from the secret using the following commands:

kubectl get secret <app user secret> -o jsonpath='{.data.username}' | base64 --decode
kubectl get secret <app user secret> -o jsonpath='{.data.password}' | base64 --decode

With this, you have all the pieces for a connection string to the PGD group:

postgresql://<app-user>:<app-password>@<proxy-service-name>:5432/<database>

Or, for a psql invocation:

psql -U <app-user> -h <proxy-service-name> <database>

Where app-user and app-password are the values you got from the secret, and database is the name of the database you want to connect to, defined by spec.pgd.databaseName. (The default is app for the app user.)

Connecting from outside the Kubernetes cluster

When connecting from outside the Kubernetes cluster, in the general case, the Ingress resource or a load balancer is necessary. Check your cloud provider or local installation for more information about their behavior in your environment.

Ingresses and load balancers require a pod selector to forward connection to the PGD proxies. When configuring them, we suggest using the following labels:

  • k8s.pgd.enterprisedb.io/group — Set the PGD group name.
  • k8s.pgd.enterprisedb.io/workloadType — Set to pgd-proxy.

If using Kind or other solutions for local development, the easiest way to access the PGD group from outside is to use port forwarding to the proxy service. You can use the following command to forward port 5432 on your local machine to the proxy service:

kubectl port-forward svc/my-group.my-domain.com 5432:5432

Where my-group.my-domain.com is the proxy service name from the previous example.